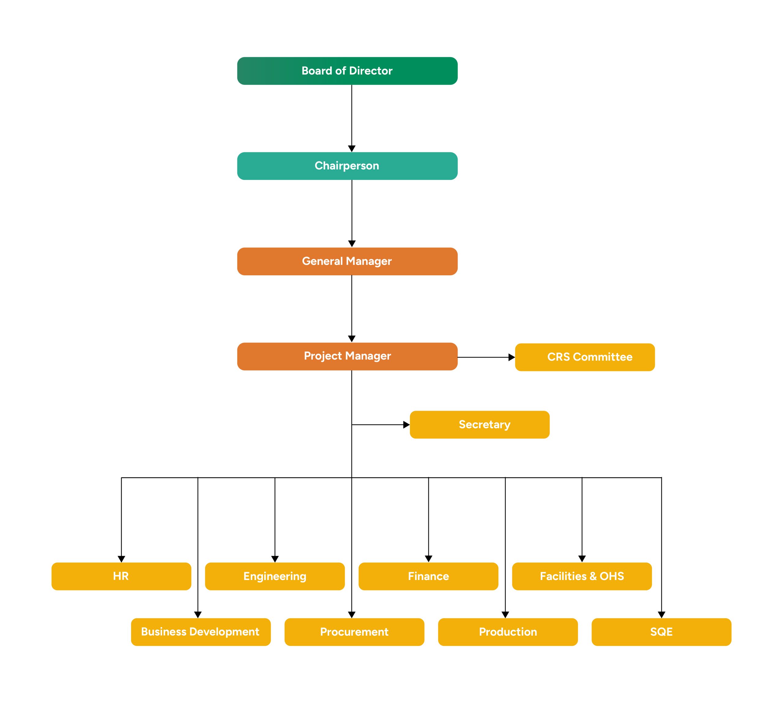
In FY2025, 2 important departments (Engineering and Business Development) have been added to be part of the sustainability governance structure. Below is the sustainability organization chart:
Global leader in cutting-edge, cost-effective, innovative manufacturing automation solutions.
© Copyright © 2025 Genetec Technology Berhad (199701030038) (445537-W)
Future-ready security solutions to protect, monitor, and optimize your operations in real-time.
© Copyright © 2025 Genetec Technology Berhad
Future-ready security solutions to protect, monitor, and optimize your operations in real-time.
© Copyright © 2025 Genetec Technology Berhad